
据北京市发改委网站音信,4月8日开云网址,北京市发改委负责发布《北京市国民经济和社会发展第十五个五年筹划摘抄》。
筹划摘抄将2026年到2030年北京经济增长标的设定为年均增长4.5%到5%、辛勤争取更好成果。这意味着,这五年,北京经济增量将超万亿元。
据市发改委先容,筹划摘抄锚定到2035年领先基本终了社会宗旨当代化标的,准确把抓“十五五”时间科技调动和产业变革、东谈主口结构变化等阶段性特征,共诞生了29项主要野心,标的值均过程科学测算和轮廓均衡,将牵引筹划摘抄中的重心任务逐年激动落实。
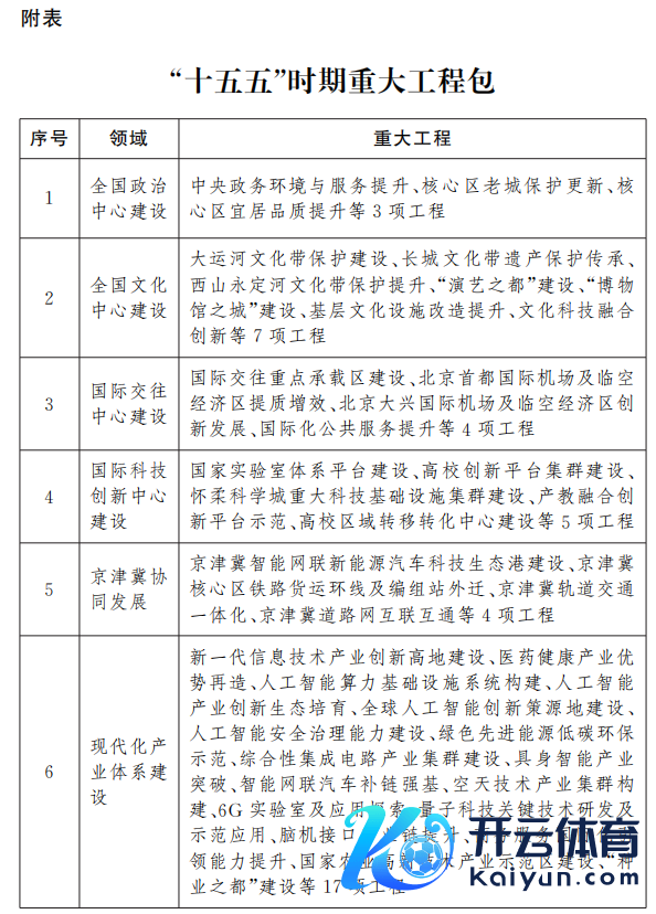
据北京日报报谈,北京市发改委示意, 筹划摘抄相持计谋标的与落地执行有机衔尾,对任务部署细化、具体化、技俩化,筹划了12个限制100项紧要工程,总投资超4万亿元,确保筹划摘抄标的任务落到实处。
筹划摘抄附表实质清晰,北京市本次发布的“十五五”时间紧要工程包包括寰球政事中心建造、寰球文化中心建造、国酬酢往中心建造、国外科技创新中心建造、京津冀协同发展、当代化产业体系建造、裕如活力的内需体系培育、保险和改善民生、城乡交融区域配合发展、超大城市顾问当代化水平教训、艳丽北京建造和皆门安全建造共12个限制。


《北京市国民经济和社会发展第十五个五年筹划摘抄》截图开云网址
Powered by 开云·Kaiyun(中国)官方网站-科技股份有限公司 @2013-2022 RSS地图 HTML地图